
没有留下遗嘱的人死了,法律上叫 “无遗嘱死亡” ( dying intestate )。省级的公共信托办公室为保护死者,会接管死者的财产并进行遗嘱认证 (probate )。遗嘱认证是指按规定正确地完成各方面的责任,例如清偿债务等。如果有孩子,公共信托办公室会暂时充当孩子的监护人。换句话说,如果您将一切安排妥当(例如安排好授权委托书POA、生前遗嘱Living Will或医疗行为代言人委托书Enduring POA),相关工作便可以根据安排予以解决,而无需省府介入。每个省都会根据其各自的法律来分发遗产,但并不一定是按照你的意愿去做,所以设立遗嘱和定期更新遗嘱是很重要的。
2、什么才是有效的遗嘱?如果我只是写下我心目中的安排并签名,这足够吗 ?
不足够。每个省都有立法规定什么是有效的遗嘱。遗嘱是由很多方面构成的,例如必须是书面的、必须清楚列明您是谁、您想把钱给谁等。如果只是说我想把钱给癌症协会之类,是不足够的,因为一个省可能有很多个不同的癌症协会,会造成混乱。任何模棱两可、含糊不清都可能导致问题出现。此外,遗嘱必须清楚列明把钱给谁,以及如何与此人联系。遗嘱还要由其他两个见证签名,而这两个人应在遗嘱之外,换言之,对于遗嘱,他们是没有任何个人利益在其中的。遗嘱并必须注明日期与签署地点等,这些都是遗嘱的基本要求。理论上,立遗嘱是不需要律师的,但这并不明智,如果没有律师,十有八九遗嘱会有潜在缺点,因此,自己动手立遗嘱往往得不偿失。所以要在律师行设立遗嘱是很重要的。
3、什么时间去遗嘱更新 ?
您应该在每年的某个特定时间,回顾一下自己的生活发生了什么改变(温馨提示:生日便是个好日子),有改变的话,便要采取相应的行动,例如税法改变,可能有利于在遗嘱中增加慈善捐款;遗产受益人先逝;或您与其中某人产生矛盾,并因此不想让其成为受益人;孙辈出生后,您希望将受益人由子女改为孙辈孩子,并想成立信托,把钱保持到孙辈孩子成年等等。不管是生病、离婚或分居等,任何大事都会自然引发修改遗嘱的需要,所有这些生活中发生的事件,都应该要找遗嘱和遗产方面的律师谈谈。这样,您便可以安心、避免家庭不和谐、合理避免纳税以及为您喜欢的慈善机构捐款。
4、如何选择执行人Executor ?
很多人没有通知心目中的遗嘱执行人,便想当然的把他们写进遗嘱去。事实上,有很多人在宪法上是不适合当执行人的。如果选择了错误的人,而对方又在不知道的情况被写进了遗嘱,直到当事人去世才知道自己是执行人,这是一个很大的问题。这本身就可能会导致家庭不和谐,比方说指定长子,往往便会增加与其他兄弟姐妹之间的摩擦,此类事情时有发生。。寻找执行人的另一个关键,是要分析他们个性和品格,看看他们有没有适合当遗嘱执行人的特质。您还要和他们谈谈,看看他们是否有兴趣,他们是有可能会拒绝您的。您也要有备选的人选,为您选的人拒绝您或先逝做好准备。你甚至可以有三个以上的执行人来共同承担责任。指定执行人是个极为重要的决定,责任多而重。如果受益人觉得执行人在遗嘱认证期内,没有迅速对资产进行保护,没有妥善进行投资,并因此亏损,便有可能会起诉执行人。当执行人的风险、义务和责任程度,取决于立遗嘱的人的个人情况,但繁重是肯定的。还有一个建议,遗嘱执行人要选一个比你年轻的。另一种选择是委任信托公司作为遗嘱执行人。
有没有不需要遗嘱的情况?如果您没有家人,去世后也没有可分配的资产,那就不需要遗嘱。但是绝大多人是有可分配财产的。还有一种方法可以更有效地传承财产--保险!

(在65岁退休时, 可以抵押的现金价值$1,585,287; Death Benefit $3,318,491)
(在75岁时, 可以抵押的现金价值$2,852,452; Death Benefit $4,689,422)
(在85岁时, 可以抵押的现金价值$4,912,832; Death Benefit $6,437,606)

所以分红保险是一种终生财务保障(保障资产的安全性)
- 保险资产是财产,可以保单贷款、保单提款、保单抵押贷款
- 保险是一种很好的投资,复利免税增长
- 规避未来的遗产税,直接给受益人
- 极其稳健的现金流
- 退休收入来源,品质养老
- 资产配置、财富转移
- 财产不受债权人接触
- 财富的传承

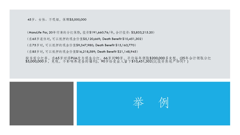
45岁、女性、不吸烟,保额$5,000,000 (20年付清的分红保险, 投资$191,660.76/年, 合计投资: $3,833,215.20)
(在65岁退休时, 可以抵押的现金价值$5,120,669; Death Benefit $10,451,302)
(在75岁时, 可以抵押的现金价值$9,347,980; Death Benefit $15,163,770)
(在85岁时, 可以抵押的现金价值$16,218,589; Death Benefit $21,148,945)
按当前分红率,在65岁时将PUA改为现金分红,66岁到90岁,平均每年领取$200,000多免税,(25年合计领取分红$5,000,000多,免税,不影响养老金的福利),90岁给受益人留下免税资产$10,451,302

如需更多详细信息,请致电Jackson, 778-968-7178

